繁體
|
网站支持IPV6
首 页
医院概况
党群工作
新闻中心
医疗服务
科室导航
专家介绍
综合服务
特色诊疗
医学教研
健康教育
名医工作室
信息公开
首页
/
医疗服务
/
护理天地
/
护理法规
/
正文
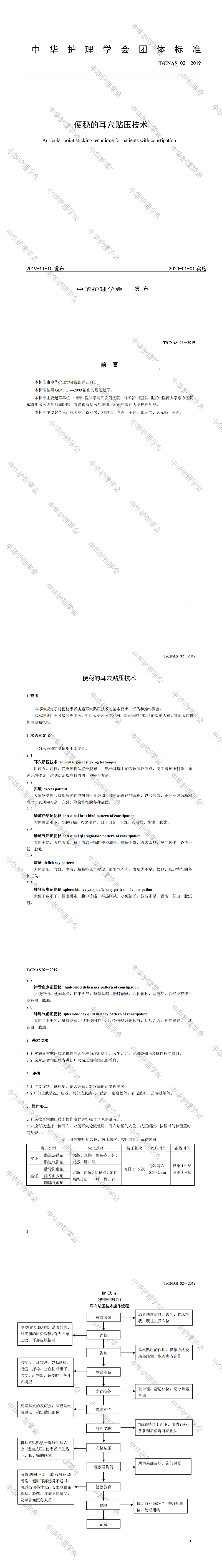
中华护理学会团体标准3-便秘的耳穴贴压技术
来源:延安市中医医院
发布时间:2024-06-28 10:06
浏览次数:
打印
保存
字体:
大
中
小
分享:
扫一扫在手机查看当前页