齐晓霞 延安市名中医 中医内科主任医师 脾胃肝病科(感染性疾病科)主任
毕业于陕西中医药大学,中华中医药学会全科委员会委员,中国女医师协会消化病学专业委员会委员,陕西省中医药学会脾胃病分会常务委员,陕西省中西医结合消化专业委员会常务委员,陕西省医师协会感染分会委员,陕西省保健协会委员。延安市肝病委员会副主任委员,延安市感染性疾病委员会副主任委员,延安市老年病委员会委员。曾在空军军医大学唐都医院感染科及江苏省中医医院消化科进修学习。跟师孟河学派传人国医大师徐景藩、全国名中医单兆伟及延安市名老中医鲍建国。主持市级科研课题两项,发表论文数十篇,SCI1篇,荣获延安市“五一劳动”奖章。
擅长中西医结合诊治急慢性胃炎、消化性溃疡、便秘、炎症性肠病、HP感染、急慢性胰腺炎,各种病毒性肝炎、脂肪肝、药物性肝炎、自身免疫性肝病、肝硬化、肝癌、不明原因发热以及各类感染性疾病等。

一说起腹泻,相信很多人都经历过。第一想法便是吃了不干净的食物,或者受凉导致的拉肚子。可事实真的是这样吗?下面由延安市中医医院(北京大学第三医院延安分院)脾胃肝病科(感染性疾病科)主任齐晓霞为大家讲述腹泻那些事儿。
其实,临床上导致腹泻的病因有很多,不能一概而论。不同病因导致的伴随症状和危害也不同,有些腹泻过几天可自行改善,而有的腹泻严重可致命。因此,了解腹泻的各种原因,掌握临床特征对患者的治疗具有重要意义。
腹泻俗称“拉肚子”,若排便次数在3次/日以上,粪质稀薄就称为腹泻。临床上,腹泻分为急性腹泻和慢性腹泻。急性腹泻起病急,病程在2-3周内;慢性腹泻一般指腹泻超过3~6 周或反复发作。
急性腹泻发病急,常呈自限性,多为病毒或细菌感染引起,病程在2周之内,少数可持续至2周以上;慢性腹泻的病程超过4周,多为非感染因素引起。人群中5%有慢性腹泻,其中40%患者在60岁以上。
一、急性腹泻的病因
感染:急性腹泻80%~90%是由感染引起,包括病毒、细菌及其毒素、寄生虫等,常伴呕吐、腹痛和发热。
《儿童急性感染性腹泻病诊疗规范(2020年版)指出:急性感染性腹泻目前是我国儿童常见疾病以及5岁以下儿童主要死亡原因之一,以轮状病毒感染最为常见。由此可见,有些腹泻可致命……
妊娠合并急性腹泻在临床十分常见,多为感染所致。频发腹泻可导致孕妇酸碱及水电解质代谢平衡紊乱,脱水会使胎盘血供减少,进而导致流产、早产等不良事件发生。
老年患者由于机体功能衰退、肠道消化能力减退及抵抗力下降等因素,易发生感染性腹泻。这类人群发生腹泻时起病急,病情变化快,治疗不及时可引起脱水、电解质紊乱、酸中毒、低血糖和心脑血管疾病等并发症,危害极大,对此应引起高度重视。
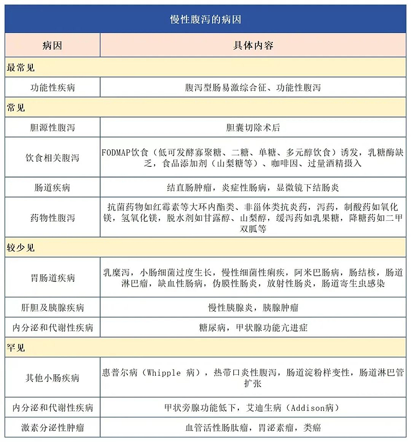
二、慢性腹泻的病因
慢性腹泻可由多种疾病引起,包括功能性疾病和器质性疾病。

三、如何预防、治疗不同类型的腹泻?
慢性腹泻的治疗,根据病因选择不同的治疗方法:
1.器质性腹泻:
主要针对病因治疗,也可临时选用止泻药以缓解腹泻症状。
(1)炎症性肠病(IBD):局部和全身抗炎药物如美沙拉嗪,皮质激素,免疫调节剂如硫唑嘌呤,生物制剂等。
(2)感染性腹泻:抗微生物治疗,针对感染后乳糖吸收不良的治疗。如针对小肠细菌过度生长可使用抗菌药物,并治疗继发性乳糖吸收不良等。
(3)乳糜泻:无麸质饮食(避免大麦、小麦等为原料的食品);维生素和矿物质替代;评估骨矿物质密度。
(4)乳糖不耐受:避免含乳糖的食物(如奶制品、冰淇淋),使用乳糖酶补充剂。
(5)胰腺功能不全:改良脂肪饮食,补充胰酶和抑制胃酸。
2.功能性腹泻
治疗目标是改善症状,提高生命质量。规范性治疗包括协助患者进行生活方式、情绪及饮食的调整,综合治疗,坚持个体化治疗等。
(1)调整生活方式:
①调整饮食:避免诱发或加重腹泻症状的食物如高脂肪、寒凉、辛辣的食物。对于临床怀疑或明确麦麸过敏或乳糜泻患者,需推荐无麸质饮食,如马铃薯、玉米、豆类等。
②减少烟酒摄入、注意休息、保证充足睡眠等。
(2)药物治疗:经上述处理无效,可酌情选用相应药物治疗。
(3)心理状态评估与治疗:腹泻症状和心理及情绪因素密切相关,因此必要时同时接受相应的药物与心理治疗。
慢性腹泻与生活习惯及饮食偏好有密切关系,故对过度疲劳、紧张及焦虑、饮食无规律、过度辛辣刺激性食物摄入等应予以纠正,必要时心理干预。
四、预防急性腹泻,做好这几点
①避免不洁饮食。
②轮状病毒疫苗可预防或减轻症状;前往霍乱疫区前可注射霍乱疫苗。
③预防性抗生素仅用于感染可能性很大且后果严重者如免疫抑制患者、血色病或无胃酸者,用环丙沙星、阿奇霉素或利福昔明可预防多数旅行者腹泻。
益生菌可以调节肠道的正常菌群,减少致病性菌群的过度生长,目前常用的活菌制剂有多种乳杆菌和双歧杆菌、非致病性大肠杆菌、地衣芽孢杆菌以及枯草杆菌二联活菌、双歧杆菌四联活菌等复合制剂。一般多菌株制剂优于单菌株制剂。
脾胃肝病科(感染性疾病科)科室简介
延安市中医医院(北京大学第三医院延安分院)脾胃肝病科(感染性疾病科)成立于2020年12月,科室由鲍建国名老中医工作室、脾胃肝病门诊(脂肪肝)、发热门诊及感染性疾病科(脾胃肝病科)病房四部分组成。目前共有26名医护人员,主任医师2名;副主任医师1名;主治医师3名,住院医师5名,研究生5人,护士14人,其中主管护师1人,护师8人,护士5人。病房开放床位42张。诊疗范围:中西医结合诊治胃脘痛(慢性胃炎/胃癌/胃溃疡)、胃痞(慢性胃炎/消化不良)、呕吐、吐酸(胃食管反流病)、鼓胀(肝硬化腹水)、血症(消化道出血)、腹痛(胰腺炎/胆囊炎)、便秘、泄泻(炎症性肠病)、病毒性肝炎、药物性肝炎,脂肪肝、肝癌及各类感染性疾病、不明原因发热等。科室秉承“大医精诚仁爱创新”的院训精神和“精诚团结传承创新”的服务理念,采用耳穴压豆、穴位贴敷、中医塌渍+红外线穴位照射、隔物灸、拔罐、足浴、中药灌肠、膏方调理等多元化治疗方法,为广大患者提供“简、便、廉验”的优质医疗服务。先后成为中国肝炎基金会“爱肝一生"全程管理项目科室,陕北地区肝病/感染诊疗联盟专科,陕西省发热待查协作网成员科室,陕北丙型肝炎消除联盟单位,延安市中医院减肥与代谢手术MDT团队科室。
鲍建国名老中医工作室:0911—2183873
脾胃肝病科门诊(脂肪肝):0911—2183790
住院部医办室:0911—2183709
住院部护士站:0911—2183710
发热门诊:0911—2184539
